关于控股股东及其一致行动人所持公司股份在同一实际控制人下进行协议转让暨公司控股股东变更的提示性公告

栏目:公司公告 发布时间:2024-07-22

证券代码:002213               证券简称:乐天使            公告编号2024-034

 

深圳市乐天使创新科技股份有限公

关于控股股东及其一致行动人所持公司股份在同一实际控制人下进行协议转让暨公司控股股东变更的提示性公告


本公司及董事会全体成员保证信息披露内容的真实、准确和完整,没有虚假记载、误导性陈述或重大遗漏。


特别提示:

1.深圳市乐天使创新科技股份有限公司(以下简称“公司”“乐天使”的控股股东深圳市创通投资发展有限公司(以下简称“创通投资”)及其一致行动人创通嘉里实业有限公司(以下简称“创通实业”)通过协议转让方式向其实际控制人连宗敏女士转让其合计持有的公司股份40,361,915股(约占公司总股本的17.0124%)。本次股份协议转让系公司控股股东及其一致行动人在同一实际控制人之下的股份转让,未导致公司实际控制人发生变更,但公司的控股股东由创通投资变更为连宗敏女士

2.依据《中华人民共和国证券法》《上市公司收购管理办法》的相关规定,本次股份转让没有触发连宗敏女士的要约收购义务。

3.本次股份转让需深圳证券交易所进行合规性审核确认后,方能在中国证券登记结算有限责任公司深圳分公司办理协议转让股份的相关过户手续。

 

近日,公司收到公司控股股东创通投资及其一致行动人的通知,创通投资、创通实业与连宗敏女士于2024719签署了《股份转让协议》连宗敏女士以协议转让方式受让创通投资及其一致行动人创通实业合计持有的公司股份40,361,915股(约占公司总股本的17.0124%现将有关情况公告如下:

 

一、股份转让概述

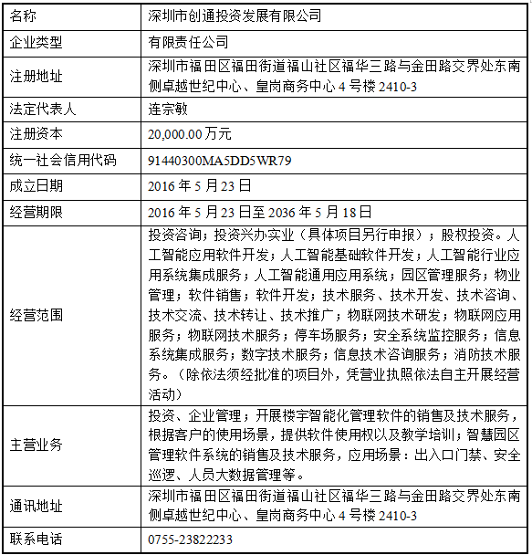
本次权益变动前,公司实际控制人连宗敏女士的一致行动人创通投资、创通实业、连宗濠先生合计持有公司股份70,392,915(约公司总股本的29.6704%),其中创通投资持有公司股份70,146,515(约公司总股本的29.5665%),创通实业持有公司股份215,400(约公司总股本的0.0908%),连宗濠先生持有公司股份31,000股(约公司总股本的0.0131%)。

创通投资、创通实业的实际控制人均为连宗敏女士,详情可参见公司同日刊载于巨潮资讯网(www.cninfo.com.cn上的《详式权益变动报告书》

本次权益变动系连宗敏女士通过协议转让方式受让创通投资及其一致行动人创通实业合计持有的公司股份40,361,915股(约占公司总股本的17.0124%,本次交易完成后,连宗敏女士将直接持有公司股份40,361,915股(约占公司总股份的17.0124%,成为公司控股股东。

本次股份协议转让公司控股股东及其一致行动人在同一实际控制人之下的股份转让,未导致公司实际控制人发生变更

本次权益变动前后,连宗敏女士及其一致行动人创通投资、创通实业、连宗濠先生持有公司股份的情况如下:

 

二、交易双方概述

(一)转让方

1.深圳市创通投资发展有限公司

 

2. 创通嘉里实业有限公司

 

(二)受让方

本次交易受让方连宗敏女士的基本情况:

连宗敏,女,1988年生,中国国籍,拥有香港居留权,住所为广东省深圳市福田区,通讯地址为广东省深圳市福田区;20206月至今,任乐天使董事长;20214月至今,任乐天使总经理。连宗敏女士不属于失信被执行人。

 

三、《股份转让协议》主要内容

连宗敏女士与创通投资、创通实业于2024719签署了《股份转让协议》(以下简称“本协议”),主要内容如下:

(一)协议转让的当事人

甲方1深圳市创通投资发展有限公司(以下简称“卖方1”)

甲方2创通嘉里实业有限公司(以下简称“卖方2”)

乙方:连宗敏(以下简称“买方”)

(二)股份转让

根据本协议规定的条款及条件,双方同意,在股份过户时,卖方应向买方转让,买方应向卖方受让目标股份及其衍生的所有股东权益。

(三)股份转让价款

1. 目标股份的转让价款

双方同意并确认,本次股份协议转让的转让价格为9.07/股,目标股份的转让总价款为366,082,569.05元(以下简称“转让价款”)。其中卖方1的转让总价款为364,128,891.05元,卖方2的转让总价款为1,953,678.00元。

卖方1、卖方2应收的股权转让款均由卖方1收取,卖方1收到全部股权转让款后视为买方履行了本协议项下的支付义务,卖方2不得再向买方主张要求支付股权转让款。

2. 转让价款的支付

双方同意并确认,买方应以现金向卖方支付转让价款或以债务抵销的方式支付价款。

(四)股份过户

在以下条件均已满足或由有权一方豁免之日或是由本协议双方同意的时间或日期(以下简称“股份过户之日”),双方应共同到交易所、登记结算公司办理目标股份过户至买方名下的手续。目标股份的权利义务自过户至买方名下之日起转移。

1.本协议已生效;

2.交易所已对本次股份转让的合规性进行了确认并对本次股份转让无异议;

3.与双方有关的司法机关、审批机构或法定监督机关均没有发出或作出任何判决、裁定、命令,致使本协议或根据本协议所进行的交易或安排成为非法或被禁止;没有新发布或修改的法律致使本协议或根据本协议所进行的交易或安排成为非法或被禁止。

(五)费用及税项

1.与本协议和其项下进行的交易有关的所有成本和费用应由费用发生方承担。

2.本协议双方应负责支付各自因本协议的签署、交付及履行而产生的其它税项(包括但不限于印花税)。

(六)生效和其它

1. 生效

本协议应于双方签署之日起成立并生效

2. 完整协议

对于本协议未包括的事项(若有),双方应在协商基础上签订补充协议。这些补充协议应与本协议具有同等效力。本协议就本协议的标的在双方之间构成了一个完整协议,其效力优于先前双方之间的所有讨论、协商、意向的表示或与此有关的理解。先前双方之间就本协议的标的无论是口头或是书面或其它方式的所有文件、承诺及协议特此取消,并且不应影响本协议的任何条款。

 

四、本次权益变动对公司的影响

公司连宗敏女士进行本次权益变动目的是为了优化管理,对自身所持公司股份的结构进行调整,连宗敏女士拟直接成为公司控股股东。

本次权益变动系公司控股股东及其一致行动人在同一实际控制人之下的股份转让;本次权益变动前后,公司实际控制人连宗敏女士及其一致行动人合计持有的公司股份数量及股份比例未发生变化,本次权益变动不触及要约收购,不会导致公司实际控制人发生变更;本次权益变动后,公司的控股股东由创通投资变更为连宗敏。本次权益变动,不会对公司治理结构及持续经营产生重大影响,也不存在损害公司及其他股东利益的情形。

 

五、有关承诺及履行情况

创通投资于202212月作出的关于股份限售的承诺

创通投资在公司2022年非公开发行股票项目中,作为认购股份对象承诺认购的股票(3,000万股)自本次发行结束并上市之日起18个月内不得转让。

创通投资严格履行上述承诺,上述股票已办理完毕解除限售并于2024628日上市流通,该承诺已履行完毕

 

六、其他

(一)本次股份协议转让完成后,公司控股股东变为连宗敏女士,公司实际控制人未发生变化

(二)本次股份协议转让未违反《上市公司收购管理办法》《上市公司股东减持股份管理暂行办法》等有关法律、法规、部门规章及规范性文件和《公司章程》的规定,也不存在创通投资在履行的承诺事项因本次股份转让而违反规定的情形。

(三)在未来十二个月内,除本次权益变动之外,信息披露义务人及其一致行动人没有继续增持或处置公司股份的计划。若未来发生相关权益变动事项,信息披露义务人及其一致行动人将依照相关法律法规履行信息披露等义务。

(四)据《上市公司收购管理办法》的相关规定,本次权益变动相关信息披露义务人已按规定履行信息披露义务,具体内容详见同日刊载于巨潮资讯网(www.cninfo.com.cn)上的《简式权益变动报告书》和《详式权益变动报告书》。

(五)本次股份转让需在深圳证券交易所进行合规性审核、中国证券登记结算有限责任公司深圳分公司办理协议转让股份的相关过户手续。公司将持续关注相关事项的进展,及时披露进展情况,并督促交易双方按照有关法律法规的要求及时履行信息披露义务。 

(六)公司指定的信息披露媒体为《证券时报》《中国证券报》《上海证券报》《证券日报》和巨潮资讯网(www.cninfo.com.cn),公司相关信息均以在上述指定信息披露媒体刊登的公告为准。敬请广大投资者理性投资,注意风险。

 

特此公告。

 

乐天使

  

2024722